Résumé
Parmi les projets de piétonnisation à Montréal en 2021, deux sites (l'avenue du Mont-Royal et la rue Wellington) ont mis en place un projet-pilote permettant la cohabitation entre piétons et cyclistes, à condition que ceux-ci y circulent à basse vitesse. Ce projet de recherche vise à documenter cette cohabitation sur trois sites spécifiques (deux où les cyclistes sont autorisés et un où ils ne le sont pas) en se basant sur l'observation des comportements des cyclistes et leurs interactions avec les piétons. Des observations directes (n=1371) ont permis de montrer que les comportements des cyclistes sont constants et que seulement 1/3 ont eu une interaction "rapprochée" avec un piéton. Parmi le 6% de cyclistes ayant adopté un comportement dangereux, les jeunes hommes et les autres types de véhicules (ex. segway) sont surreprésentés.
Introduction
Les villes jouent un rôle crucial dans la réappropriation de l’espace public à des utilisations autre que la circulation motorisée. En 2015, la Ville de Montréal a entrepris des initiatives pour augmenter les espaces publics dédiés aux piétons. Le Programme d’implantation de rues piétonnes et partagées a permis la transformation de rues en espaces publics en impliquant les communautés des quartiers visés et, conséquemment, la promotion de la marche et la sociabilisation. Durant la pandémie de COVID 19 en 2020, les mesures de distanciation sociale et les apprentissages tirés de ce programme ont mené à la création des Voies actives sécuritaires (VAS), soit un réseau de 112 km de voies cyclables et piétonnisés. À l’été 2021, un projet de « Zone lenteur » a été mis en place sur deux artères, l’avenue Mont-Royal et la rue Wellington, permettant aux cyclistes et autres types de véhicules sur roues (trottinettes électriques, planche-à roulette, etc.) d’y circuler à la vitesse des piétons. Ce programme a soulevé des inquiétudes quant à la sécurité des piétons due à la présence de cyclistes. L’objectif de cette recherche est de documenter la cohabitation sur trois sites spécifiques, soit les deux sites inclus dans le projet de Zone lenteur ainsi que sur l’avenue Bernard où la circulation en vélo n’était pas permise à l’été 2021, en observant les comportements des cyclistes et leurs interactions avec les piétons.
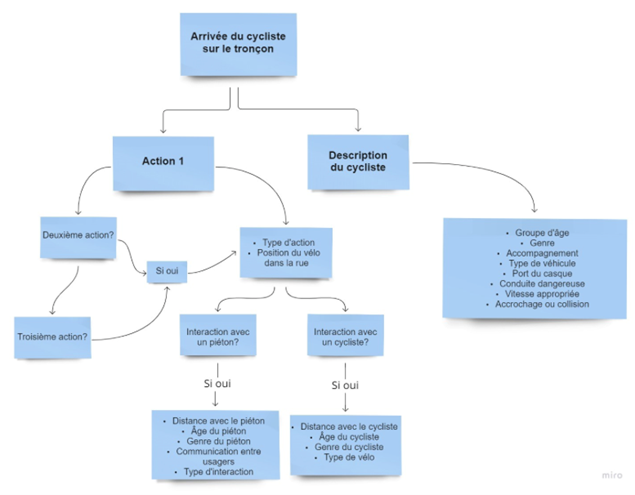
Méthodologie
La collecte de données a été réalisée à partir d’observations directes des cyclistes (n=1371) à deux segments de l’avenue Mont-Royal Est (n=617 observations), de la rue Wellington (n=505 observations) et de l’avenue Bernard (n=249 observations).
Les observations des cyclistes aléatoirement sélectionnés ont permis d’identifier leurs caractéristiques individuelles (âge, genre, accompagnement, etc.), leurs actions (roule tout droit, effectue un virage, etc.) et la présence d’une interaction avec un piéton (si distance de deux mètres ou moins entre le cycliste et le piéton). Une fois les actions du cycliste terminées, les observateurs déterminaient si son comportement était dangereux à partir d’une évaluation subjective, par exemple si la vitesse était appropriée à la densité de piétons présents sur l’artère.
La collecte de données s’est déroulée du 16 juin au 11 août 2021 et chacun des sites a été visité lors de deux journées différentes entre 15h et 18h. Lors de chacune de ces plages horaires, deux observateurs étaient présents afin d’assurer la validité des données à partir de tests de concordance entre observateurs qui se sont avérés concluants.
Résultats
Au niveau des caractéristiques des cyclistes, environ les deux tiers étaient des hommes (68%) et des adultes (69%), alors que le groupe des adolescents et jeunes adultes représentaient seulement 16% de l’échantillon. La majorité des cyclistes avaient un vélo régulier (79%) et roulaient seuls sur le segment (89%). Les cyclistes effectuent généralement peu d’actions différentes sur le même segment, alors que plus de la moitié des cyclistes (61%) n’ont effectué qu’une seule action, soit de rouler tout droit. Les actions posées ne varient pas de manière statistiquement significative entre les sites, alors que 67% des 2255 actions effectuées par les cyclistes étaient de rouler tout droit. Les autres actions étaient moins fréquentes, alors que 12% étaient de dépasser un piéton et 9,9% était d’effectuer un changement de direction.

Nombre et type d'actions effectués par les cyclistes - Source : Brodeur-Ouimet, P., Lamarche, A.-A., Leduc, P.-M. et Cloutier, M.-S. (2025). Cyclist-Pedestrian Cohabitation: Lessons to learn from a pilot project on pedestrians streets in Montréal (Canada). Transportation Research Procedia, Volume 82
Parmi les 2255 actions observées, 30% ont impliqué une interaction avec un piéton. Lors de la majorité de ces interactions, les cyclistes ont changé leur trajectoire pour éviter le piéton sans que celui-ci n’ait à le faire (55%). Dans 40% des interactions, le cycliste et le piéton étaient à moins de deux mètres de distance, mais aucun n’a eu à changer sa trajectoire. Dans seulement 4% des interactions, les piétons ont changé leur trajectoire pour permettre aux cyclistes de poursuivre son action sans modifications.

Caractéristiques des interactions entre piétons et cyclistes sur les rues piétonnes - Source : Brodeur-Ouimet, P., Lamarche, A.-A., Leduc, P.-M. et Cloutier, M.-S. (2025). Cyclist-Pedestrian Cohabitation: Lessons to learn from a pilot project on pedestrians streets in Montréal (Canada). Transportation Research Procedia, Volume 82
Parmi les 1371 cyclistes observés, seulement 6% ont adopté un comportement dangereux. La proportion était plus élevée chez les hommes (8%) que chez les femmes (2,3%) (χ2 = 16,49, p<0,001) et parmi les adolescents et les jeunes adultes (10%) comparativement aux enfants (4.3%), aux adultes (5,5%) et aux aînés (5,2%) (χ2 = 8,27, p<0,04). Quant aux types d’appareil sur roues des personnes ayant adopté un comportement dangereux, les véhicules autres sont largement plus représentés (24%) que les vélos réguliers (5%), les vélos électriques (6%) et les aides à la mobilité (5%)(χ2 = 18,14, p<0,001).
Conclusion
Les résultats de cette recherche illustre que, de façon générale, les comportements des cyclistes ne mettaient pas en danger la sécurité des piétons dans les « zones lenteurs ». Le nombre d’actions par cycliste était faible et l’action la plus fréquente était de rouler tout droit, soit un comportement qui facilite l’anticipation par les piétons et les autres cyclistes, nécessaire à la cohabitation piétons-cyclistes. De plus, le piéton n’avait que très rarement à modifier sa trajectoire lors des interactions observées, un autre irritant potentiel à la cohabitation qui ne s’est pas avéré. Finalement, seulement 6% des cyclistes ont adopté un comportement jugé comme dangereux (vitesse excessive, trajectoire en zig zag), alors que les véhicules autres y étaient surreprésentés. Ce dernier résultat souligne l’importance d’étudier les enjeux de sécurité routière et de cohabitation dans les espaces partagées avec l’émergence de nouveaux véhicules électriques plus rapides, tel que les trottinettes et les monoroues.
Recherche originale :
Déclaration d'intérêt des auteurs.rices :
Les auteurs·rices aimeraient remercier l'Arrondissement de Verdun-Île-des-Sœurs, l'Arrondissement du Plateau Mont-Royal et Mitacs pour le financement de ce projet.
Crédits de l'image de couverture :
Audrey-Anne Lamarche, 2023
Comment citer cette Nouvelle ?
Cloutier, M.-S., Brodeur-Ouimet, P., Lamarche, A.-A. et Leduc, P.-M. (2025). Cohabitation piétons-cyclistes : étude de cas dans les rues piétonnes à Montréal. Observatoire du vélo
Envie de publier vos résultats dans une de nos Nouvelles? C'est possible! Consultez notre page Appel à propositions pour voir comment.





